凝膠型洗衣精成分與普通的洗衣精相同,只是做成凝膠形狀而已;最大的魅力是使用方法簡單,但其實缺點多多!(看起來像果凍,所以誤食的意外頻傳?)
只是凝固狀態的洗衣精!「膠凝劑」也含有令人不安的成分
到目前為止市面上提到的洗衣精,不是液體就是粉末這兩種,但目前市面上出現了第三種的洗衣精,那就是「凝膠型洗衣精」。凝膠型洗衣精的最大特徵莫過於形狀;這種洗衣精居然是固體的,加上外觀嶄新,似乎讓人充滿無限想像。
不過,這種凝膠型洗衣精的真面目,就只是將高濃度的界面活性劑,特別凝固成凝膠的膠凝劑產品,主成分仍是「直鏈烷基磺酸鹽」這種陰離子界面活性劑。箇中其實了無新意,而且還很容易殘留,刺激性也很強,在日本已利用其他成分取代。
製造商宣稱的諸多效果有:一個就是單次的用量,使用時不需另外計算用量,也不會弄髒雙手;但其中卻刻意避談凝膠型洗衣精到底有哪些好處。由此可知,能依照髒衣服多寡與水量來調整用量的洗衣精,才能真的避免成分無法完全溶解與造成肌膚刺激的問題。
兒童可能會誤食與含有大量香料的兩大缺點
剛剛提到「完全沒必要特地改用凝膠型洗衣精」,所以我個人也一直不推薦大家使用。
其理由之一在於兒童可能會誤食。貌似果凍的外觀,在國外造成多起兒童誤食意外,單單美國就發生了近6千件的誤食意外,其中更有20人因此死亡。雖然因誤食洗衣精而死亡的案件原本就少之又少,但少量卻能洗淨衣物的凝膠型洗衣精通常是高濃度的界面活性劑,而且還添加了各種化學物質,所以才會造成這麼多的悲劇。
此外,凝膠型洗衣精也有香料殘留的問題。有關香料的問題將在其他頁面解說,但其實香氣過於濃烈的香料近來常造成各種社會問題,其中不乏有人因為香料而感到不適。凝膠型洗衣精的香料,也因為膠凝劑的特性而更容易導致殘留。其實還真的聽過「香料很刺鼻」這類的反應……。
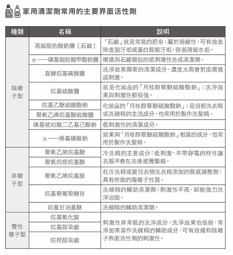
家用清潔劑的主要界面活性劑一覽
在此為大家整理了常見於洗碗精與洗衣精的界面活性劑,了解各成分的名稱與特性,就能挑出更優質的產品。

(本文作者為日本清潔化學專家。原文刊載於一之介《家事的科學》/創意市集出版)

