如果「鼓勵」是陪伴他人走向光明的力量,那麼「批評」往往是把人推入黑暗的行為。
你或許有些質疑:「被人批評,才知道自己哪裡做得不好,才知道要改進,不是嗎?」
在我們的文化底下長大,會有這樣的想法,也是難免的。
不過,請你仔細回想:「有哪一次被批評的經驗是美好而值得懷念的?」是當你考試成績不如預期被批評的時候?當你被同事或朋友欺負,回家又被家人冷嘲熱諷的時候?還是當你努力學習一樣新的東西,卻經常被挑三揀四的時候?
「這一盆花是誰插的?配色好像比較單調了一些。」
「謝謝你幫我倒水,不過怎麼沒有倒熱一點的呢?」
「你寫在臉書的文章有點負面,應該要再正向一點。」
「願意主動幫忙洗碗是好事,但最好能夠持之以恆。」
「你對別人這麼友善,怎麼沒有分一點耐心給家人?」
「你最近烹飪是有改善,但我覺得你還有進步空間。」
「你姊姊在校成績不錯,你若有她的一半認真就好。」
你的周遭有沒有這種人?從他口中說出來的批評,就像海浪那樣一波一波,從不間斷。
若是平輩也就算了,如果對方是長輩或長官,一旦你出言反駁,對方很可能會順便訓話:「我都是為了你好,才會苦口婆心。」說完後,不忘翻個白眼,再補一槍:「你們這些年輕人,要懂得虛心接受長輩提醒你們的道理。」
聽到這裡,你感覺到腸胃開始翻攪,一股怒氣逐漸升起。
為了避免衝突,你刻意深呼吸,把緊握的拳頭擺在背後,用力按捺住蠢蠢欲動的憤怒。沒想到對方還不放過你:「這樣說不得了嗎?就是為你好,我才會提醒你。」「換作是別人,我還懶得理他呢!」
面對連番砲轟的批評,即使你的表面故作鎮定,內心的火山大概也已經噴發到難以收拾的地步了。
批評就是批評,是一種不折不扣的傷害。過往那種「打是情,罵是愛」、「批評你是因為愛你」說穿了,只是包裝著攻擊的糖衣而已。
如何回應?心理師這麼說——
批評為何令人抓狂?
喜歡批評的人,視線所及之處,皆是負面事物。
因為他戴了一副「專門找問題」的眼鏡,以至於映入他眼簾的人、事、物,通通都變成了「有問題」的景象。
想想看,無論你做什麼(甚至什麼都沒做)都被看成是有問題的,一定會覺得很受挫、很氣餒,久而久之,就會很害怕與這種人相處,因為從他們的身上,你永遠只會覺得自己是一個沒有用、沒價值的人。到後來,只要看到他遠遠走過來,你可能就會想要趕緊閃人。
如果你發現自己身上也有這種慣性批評別人的傾向,而且又想脫離邊緣人的角色,那麼請你務必要努力調整這種對人際關係充滿傷害的行為。
如果你很害怕面對別人的批評,請放心,接下來,我們就來談談如何面對愛批評的人。
因為在意,所以受傷
批評本身就是一種攻擊,即使那些批評他人的人內在真的存有一些好意或關心,但批評他人的行為,依舊會對他人造成傷害。
即使知道這種行為是不對的,為何我們還是覺得受傷?因為我們很在乎自己在他人眼中的樣子,也就是我們很在意「別人如何看待我們」。
人們對自己的認識來自兩種主要的管道。
在生命早期,認知能力還不夠成熟時,我們透過身邊同儕、大人的評語來認識自己;漸漸長大以後,透過內在的覺察、省思,我們也會產生對自己的看法。經過長時間的醞釀,我們藉由這兩種管道逐漸建構出對自己的認識與評價。
正因為「別人的評語」是認識自己的主要來源之一,加上我們又生活在講求團體群居的社會中,所以真的很難不去在意別人的眼光。適度參考別人的說法是有必要的,那可以幫助自己了解別人看待我們的觀點,有時候,也能適時修正我們身上一些不適當的行為與態度。
可是,如果我們全然憑藉著他人的評價來看待自己,就等於把評價自我的權利,全盤交託到他人手上。
試想:你是不是夠努力、夠勇敢、夠體貼、夠熱心……都是由別人說了算,這也太沒道理了吧!
量身打造合適的過濾網
縫隙太大的網子捕不到魚,會讓你餓肚子;縫隙太小的網子,又可能把小小的魚、蝦捕撈一空,破壞生態平衡。面對他人的批評,也是如此,完全充耳不聞,很可能會錯失一些調整自己的良機;但一字一句全都聽進去,也會讓情緒充滿負擔。為了自己的健康,我們必須打造一張縫隙大小適中的網子,幫忙篩選他人的評價。
這意味著你不能一如過往,天真地期待別人從毒舌變成甜嘴。你必須主動學習為自己做兩件事:一是練習評估他人的批評;二是覺察自己因應他人批評的模式。
重新評估來自他人的批評
無論對方是否是情緒化的人、有沒有故意針對你,那都是對方的事情,你無須為他找藉口,也不用去評估他的狀態。你只需要為自己篩選:這個批評,我需要認真看待嗎?有沒有值得自己思考、反省的部分?
要怎麼練習這種功力呢?讓我們用聽流行歌曲的經驗來做比喻。
一個人在批評的時候,臉上的表情、語氣、肢體動作,都像是一種旋律;而他說話的音量,則是播放音樂的音量;至於批評的內容,本身就像是歌詞。雖然歌詞很重要,但旋律和音量也都是影響聽眾情緒和感受的重要元素。
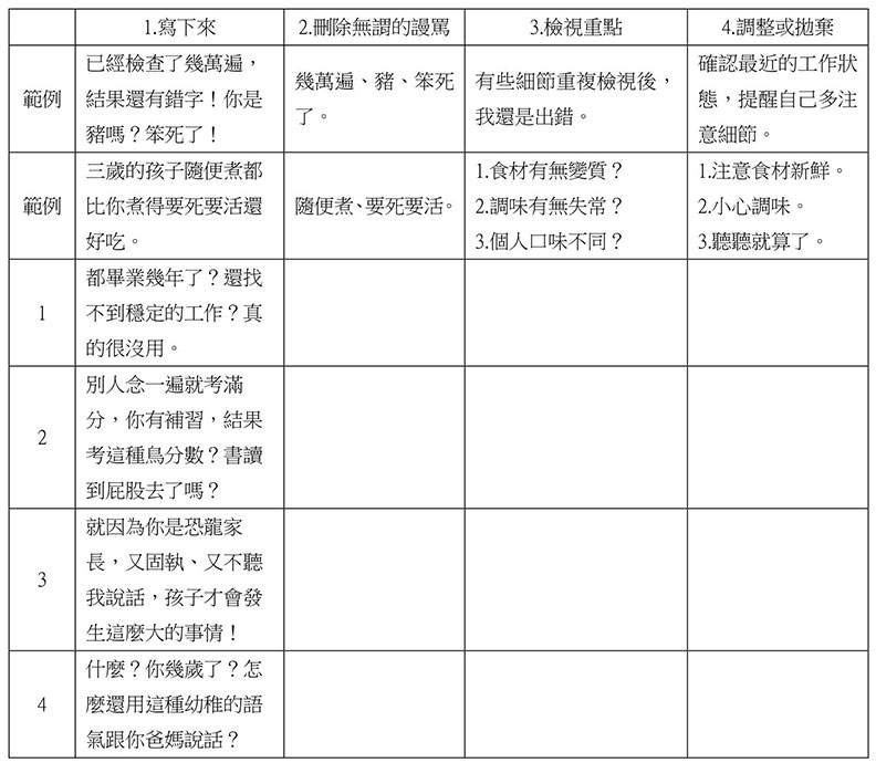
所以,如果你想評估某些批評對你是否有值得反思的價值,請試著用以下的步驟練習:
1.寫下來:寫在紙上,盡可能以對方所說過的內容、用字遣詞來做記錄,不要添加你自己的情緒和用詞。
2.刪除:刪除那些難聽、汙衊、充滿人身攻擊的字眼。
3.檢視重點:在剩下的內容裡,有沒有的確是你沒做好的部分?有沒有你需要調整的部分?
4.調整或拋棄:如果有值得調整的部分,就想辦法去調整;如果沒有,那就把這張紙揉成一團丟掉,或者找一個安全的地方燒掉也行。
這個練習有兩個目的:第一,幫助自己更客觀地看待他人的批評,因為他人的表情、語氣、音調、音量、肢體動作,都會影響我們的情緒,讓我們無法客觀擷取話語裡的重點。透過書寫,像是幫我們重新找回內容,但是又同時將事件調成靜音,減少內心的不舒服。
第二,是心理學提到的「減敏感」:同一款美食吃久了,新鮮感會下降;同一件事情經歷幾次,情緒的起伏,也會減少一些。透過重複接觸同一件事情,減少這件事情對你帶來的情緒強度。經常做這個練習,你就愈能理性面對原本會引發你負面情緒的批評,降低情緒失控的機率。
持續練習,內心更堅韌
一開始要做這個練習,對許多人而言,可能是內心充滿挑戰的。
倒不是因為練習本身很困難,而是因為要去回顧令自己不太舒服的情境,往往會讓人想要打退堂鼓,但你既然想要有所改變,請鼓起勇氣,練習看看!
在練習的過程中,你將會逐漸降低批評帶來的恐懼和不適。不舒服的感覺難免還是會有,但不至於像以往那樣對你造成太大的衝擊。這就像是你第一次看某部鬼片時,會覺得很可怕,但如果多看幾次,害怕的感覺,肯定會降低許多。
其次,透過認知層次的篩選練習,未來當你面對別人的批評時,比較能夠篩選掉那些不必要的情緒字眼,加速判斷這當中有沒有需要接收的部分。
如果有,就試著調整;如果沒有,那就當成耳邊風吧。
覺察自己對批評的因應模式
這本書閱讀到這裡,相信你一定很清楚我的風格:不需要為別人的行為找藉口,但也不要期待別人先改變。縱使有些人習慣說話時夾雜批評,但我們還是得把力氣放回自己身上。
情緒與感受來得很快,往往事件才發生,腦袋都還來不及運轉,你就會感受到害怕、氣憤、擔心等等。所以,如果想要降低被批評影響的情緒,我們就得回到認知的層次,問問自己:是什麼讓我們對別人的批評如此在意?我們看待批評的態度,如何影響了自己的情緒?
練習1. 為何批評令人抓狂?令人受傷?2. 面對批評,你可以往哪兩個方向練習?3. 這裡有幾句批評的語言,請依照本章提到的四個步驟,練習評估與篩選。這裡沒有標準答案,你可以依據自己的觀點來回答,甚至也可以針對「範例」,舉出不同的回應:



