最近因為COVID-19肺炎疫情發展,各種殺菌消毒產品也紛紛出籠,有關酒精性乾洗手的部分大家已經很熟悉,實際效果也非常明確。然而市場上最常被提到的反而不是酒精而是次氯酸,這成分這幾年被廣告說的天花亂墜,又溫和、又安全、老少咸宜、想噴就噴、可吸入可食用、一直噴也無所謂…真的是這樣嗎?

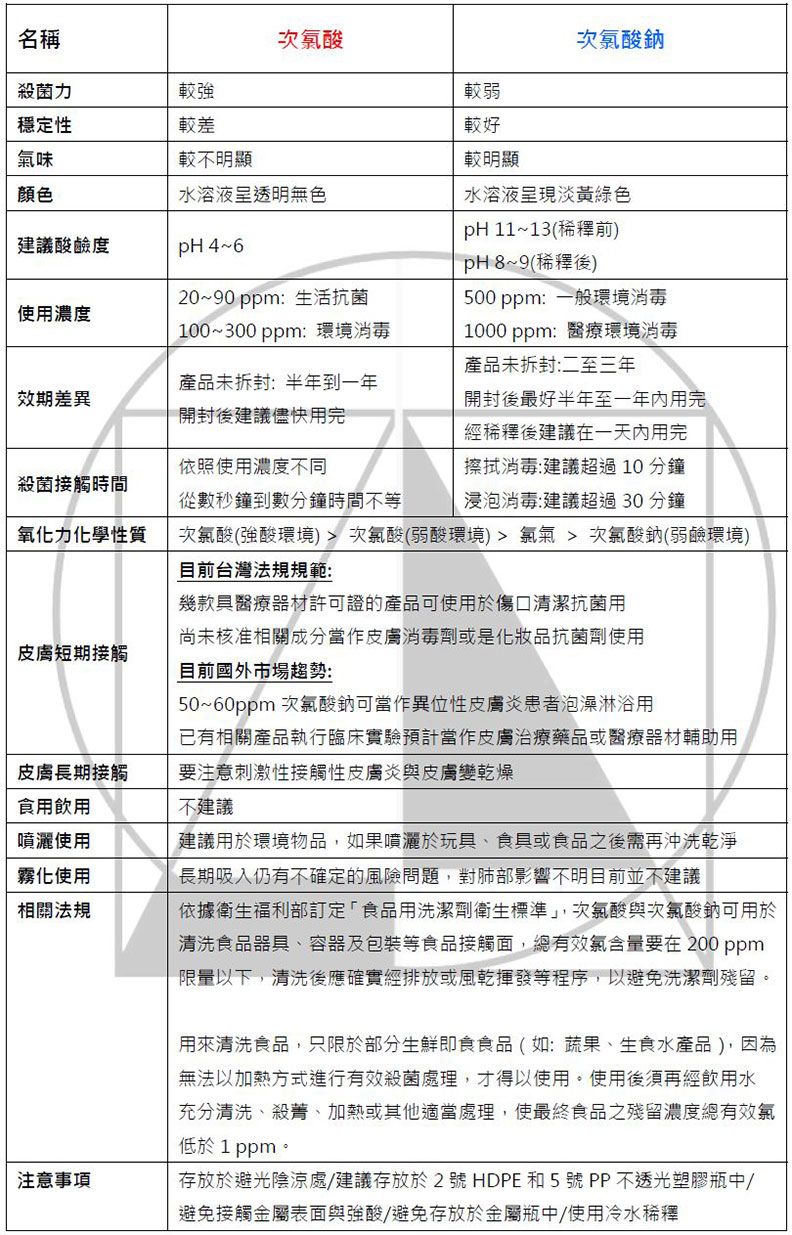
要認識「次氯酸」就要跟「次氯酸鈉」一起了解,這兩種成分都具有殺菌的效果,「次氯酸鈉」簡單說是「次氯酸」的鈉鹽,但其實彼此間有些不小的差異。以下表格將相關內容整理給大家參考:

站在有效防疫概念上,要做好手部清潔,正確洗手還是最重要。

真的無法濕洗手,乙類成藥酒精性乾洗手也可以有不錯的效果。
酒精性乾洗手液的正確使用方式,每次必須使用至少2至3毫升的乾洗手液,約須花20至30秒整手均勻搓乾即可。

至於次氯酸產品是否適合當做皮膚殺菌消毒使用,有幾點問題還需要釐清才行:
1. 目前法規上沒有相關規範與管理細節
2. 體外測試殺菌力跟實際使用會有差異
3. 成分不穩定容易分解失效濃度會變低
4. 使用濃度不同接觸消毒時間也會不同
5. 不確定產品實際濃度與標示是否符合
6. 低濃度次氯酸水只建議當作生活抗菌用
7. 100~300ppm次氯酸水較適合當環境殺菌用
8. 常常噴、長期噴、亂亂噴還是可能造成皮膚炎
9. 產品抗菌效度廣度仍需相關研究與許可證規範
10. 長期使用是否會影響皮膚共生益菌仍有待確認
也就是因為這樣,各大衛生單位目前只有把次氯酸鈉列入環境消毒成分,次氯酸水的部分並沒有列入,雖然說次氯酸的抗菌效果理論上比較強,但如何讓成份穩定、長期有效與釐清相關使用細節,的確還有待後續確認。
(本文作者為中國醫藥大學附設醫院國際醫療美容中心主任;原文刊載於《邱品齊醫師幸福美肌學院》)


