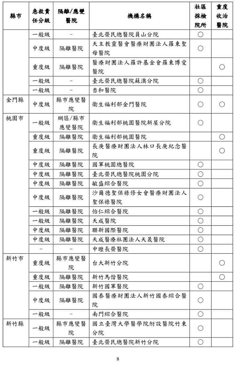
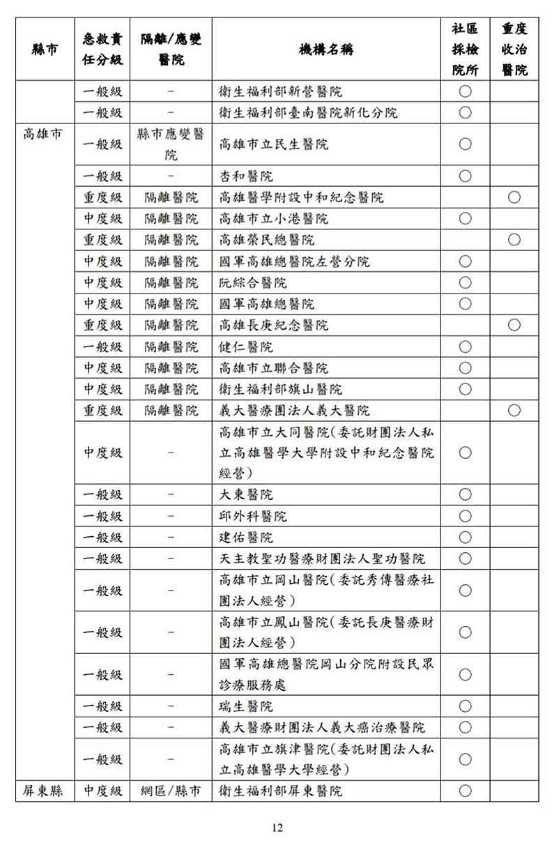
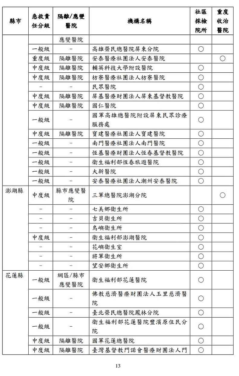
「我們不會天真的以為,台灣會躲避過社區感染。」中央流行疫情指揮中心指揮官陳時中日前強調,我國守住第一波攻擊,但未來疫情將會更加嚴峻,不只醫院需要超前布署,社區也將採取「超前布署」,經多日盤點,衛福部公布167家全國指定社區採檢院所及50家重度收治醫院,宣布社區防疫戰號角響起。
衛福部醫事司長石崇良表示,設置社區採檢院所以及重度收治醫院,主要是因應未來我國若發生社區感染,患者別一窩蜂擠進大醫院。
他表示,當民眾出現發燒、咳嗽等症狀時,收治診所或是醫院,認為患者疑似是新冠肺炎,但又沒辦法採檢時,診所或醫院可協助轉診至167家指定社區採檢院所。
而重度收治醫院只收治經由採檢院所「轉診」的患者,重度收治醫院將定位為「第二線醫院」,降低做第一線採檢工作,避免接觸疑似患者的機率,降低院內感染發生,就能防堵後線醫療崩塌。
他強調,若民眾沒有經過「轉診」,就直接到重度收治醫院,要求診斷評估是否罹患新冠肺炎,重度收治醫院將可以「退貨」患者,要求先至社區採檢院所就醫。
石崇良說,目前社區防疫採取超前布署,公布167家全國社區採檢院所,絕對不是讓民眾懷疑自己罹患新冠肺炎,就直衝指定採檢院所,任何採檢都需要經過醫師評估。
他也說,增加採檢院所的目的並非是要增加採檢,而是因應未來一旦發生社區感染的作為,過去一個月台灣的採檢量大約為1萬多人,若平均分配至167家社區採檢院所,每家醫院平均一天只採檢3到4人。
石崇良說,第一階段的全國指定社區採檢院所雖為167家,未來也可能有增有減,需求增加就會額外指定醫院,若是需求過剩也會逐漸減少採檢院所,避免成為蚊子採檢站。初步的全國指定社區採檢院所以醫院為主,石崇良說,若是診所有意願加入,也將會把診所納入。









(本文轉載自2020.03.12「元氣網」,僅反映作者意見,不代表本社立場。)

 
  
 